Gość krzche Opublikowano 27 Grudnia 2012 Udostępnij Opublikowano 27 Grudnia 2012 jeszcze pytanko o jakiej obciazalnosci zastosowac mikrostyk i jaki bezpiecznik na tym plusie dac 10A starczy ? [ Dodano: 2012-12-27, 22:40 ] dzieki jutro to przetestuje   Odnośnik do komentarza https://forum.samnaprawiam.com/topic/4464-zalaczenie-przekaznika-microswithem-i-podtrzymanie-go/page/2/#findComment-25327 Udostępnij na innych stronach Więcej opcji udostępniania...
Grzes997 Opublikowano 28 Grudnia 2012 Udostępnij Opublikowano 28 Grudnia 2012 Przełącznik może być nawet taki jak na schemacie tam nie ma dużego prądu tyle co pobierają dwie cewki przekaźnika a bezpiecznik możesz zastosować najmniejszy dostępny chyba 5 A, w zamian przełącznika możesz zastosować kontraktron gdzieś ukryty pod tapicerką a uruchamiasz go małym magnesem plusem tego jest brak miejsca które będziesz często dotykać. Temat ukrytego wyłącznika jest ogromny i kończy się na wyobraźni właściciela pojazdu nawet spotkałem się z wyłącznikiem uruchamianym regulacją wylotu powietrza ale po czasie tak to było widoczne że szok   Odnośnik do komentarza https://forum.samnaprawiam.com/topic/4464-zalaczenie-przekaznika-microswithem-i-podtrzymanie-go/page/2/#findComment-25334 Udostępnij na innych stronach Więcej opcji udostępniania...
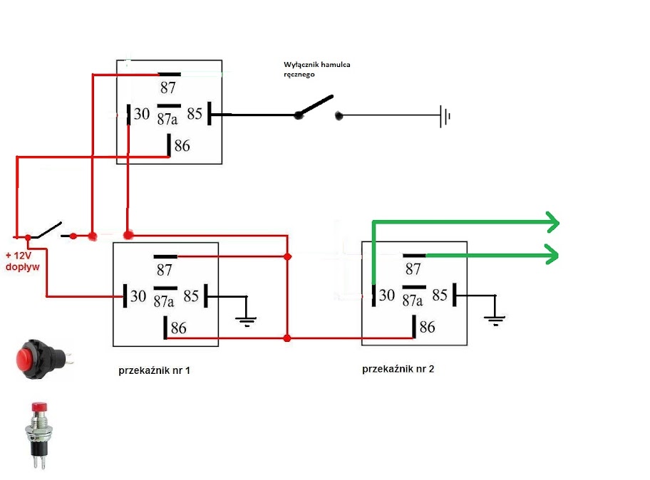
Gość krzche Opublikowano 12 Stycznia 2013 Udostępnij Opublikowano 12 Stycznia 2013 kolego twoj schemacik dziala poprawnie nie podpiolem jednego pinu dzieki wielkie a jeszcze taki pytanko moglbys rozrysowac jak wysterowac przekaznik drugi masa zeby pod dzwignie recznego dzialal ze pierw trza wcisnac guziczek a pozniej hamlulec reczny   Odnośnik do komentarza https://forum.samnaprawiam.com/topic/4464-zalaczenie-przekaznika-microswithem-i-podtrzymanie-go/page/2/#findComment-25752 Udostępnij na innych stronach Więcej opcji udostępniania...
Grzes997 Opublikowano 13 Stycznia 2013 Udostępnij Opublikowano 13 Stycznia 2013 Prosta sprawa jak na schemacie masz teraz tylko jedne wyłącznik to dokładasz drugi np pod hamulec ręczny pierwszy jak wciśniesz nic się nie dzieje bo obwód jest nadal rozwarty dopiero zaciągnięcie ręcznego i wciśniecie ukrytego wyłącznika włącz cały układ ale myślę że stosowanie wyłącznika na hamulcu ręcznym jest głupim pomysłem gdyż jak zostawisz na postoju samochód i będziesz musiał zaciągnąć ręczny z automatu masz już połowę blokady odblokowanej nie lepiej zrobić dwa ukryte wyłączniki i po kłopocie.   Odnośnik do komentarza https://forum.samnaprawiam.com/topic/4464-zalaczenie-przekaznika-microswithem-i-podtrzymanie-go/page/2/#findComment-25778 Udostępnij na innych stronach Więcej opcji udostępniania...
Gość krzche Opublikowano 13 Stycznia 2013 Udostępnij Opublikowano 13 Stycznia 2013 kolego wes rozrysuj schemat jak to ma wygladac bo tak to nie czaje za bardzo hamulec reczne jest sterowany masa. nie rozumiem jak zabardzo podpiac wylacznik ktory steruje masa juz nie chodzi mi o reczny ogolnie pisze o tym co jest sterowane masa pod ten sam przekaznik to mozna podpiac ? najlepiej by bylo jak bys to rozrysowal gdzie ta mase podpiac zeby ten przekaznik nadal podtrzymywal   Odnośnik do komentarza https://forum.samnaprawiam.com/topic/4464-zalaczenie-przekaznika-microswithem-i-podtrzymanie-go/page/2/#findComment-25791 Udostępnij na innych stronach Więcej opcji udostępniania...
Grzes997 Opublikowano 14 Stycznia 2013 Udostępnij Opublikowano 14 Stycznia 2013 Nie zrobisz tak tego, masa na przekaźnikach musi być stała a pisząc że chcesz podpiąć pod hamulec ręczny myślałem że oryginalny przełącznik będzie zastąpiony innym zawsze możesz zostawić oryginalny przełącznik i dobudować kolejny który będzie zamykał obwód plusowy, a jak chcesz zostawić to tak jak masz to musisz do hamulca ręcznego dobudować kolejny przekaźnik tym razem sterowany masą a zwierać on będzie plus sterujący ukryty przełącznik, pewnie byś chciał schemacik   Odnośnik do komentarza https://forum.samnaprawiam.com/topic/4464-zalaczenie-przekaznika-microswithem-i-podtrzymanie-go/page/2/#findComment-25805 Udostępnij na innych stronach Więcej opcji udostępniania...
Gość krzche Opublikowano 17 Stycznia 2013 Udostępnij Opublikowano 17 Stycznia 2013 dzieki wielkie chcialbym taki dobry w tym jak ty musze pojac zasade dzialania tego wszystkiego czyli rozumiem ze zaciagam reczny wciskam mikrostyk i wsio dziala   Odnośnik do komentarza https://forum.samnaprawiam.com/topic/4464-zalaczenie-przekaznika-microswithem-i-podtrzymanie-go/page/2/#findComment-25880 Udostępnij na innych stronach Więcej opcji udostępniania...
Grzes997 Opublikowano 17 Stycznia 2013 Udostępnij Opublikowano 17 Stycznia 2013 Dokładnie jak piszesz   Odnośnik do komentarza https://forum.samnaprawiam.com/topic/4464-zalaczenie-przekaznika-microswithem-i-podtrzymanie-go/page/2/#findComment-25895 Udostępnij na innych stronach Więcej opcji udostępniania...
Gość krzche Opublikowano 19 Stycznia 2013 Udostępnij Opublikowano 19 Stycznia 2013 no to kolego pociagnijmy temat dalej i jeszcze jak ci sie chce to bym poprosil o schemacnik wysterowania przekaznika masa zamiast mikro styku czyli odpalamy lampke oswietlenia wewnetrznego i odpalamy silnik   Odnośnik do komentarza https://forum.samnaprawiam.com/topic/4464-zalaczenie-przekaznika-microswithem-i-podtrzymanie-go/page/2/#findComment-25932 Udostępnij na innych stronach Więcej opcji udostępniania...
Grzes997 Opublikowano 19 Stycznia 2013 Udostępnij Opublikowano 19 Stycznia 2013 odpalamy lampke oswietlenia wewnetrznego i odpalamy silnik zasada działania podobna do hamulca ręcznego wiec robisz analogicznie jak w ręcznym no chyba że chcesz to użyć jako osobnego układu to też bierzesz pod uwagę tylko ten dodatkowy przekaźnik. Kurde Ciebie czasu braknie i rąk by ten samochód odpalić Odnośnik do komentarza https://forum.samnaprawiam.com/topic/4464-zalaczenie-przekaznika-microswithem-i-podtrzymanie-go/page/2/#findComment-25945 Udostępnij na innych stronach Więcej opcji udostępniania...
Rekomendowane odpowiedzi
Jeśli chcesz dodać odpowiedź, zaloguj się lub zarejestruj nowe konto
Jedynie zarejestrowani użytkownicy mogą komentować zawartość tej strony.
Zarejestruj nowe konto
Załóż nowe konto. To bardzo proste!
Zarejestruj sięZaloguj się
Posiadasz już konto? Zaloguj się poniżej.
Zaloguj się